火运加持!2026丙午火马年12生肖事业财运排名

2026丙午双火年
三合火局生肖(狗、虎)领跑
犯太岁生肖(鼠、马、牛、兔)需稳字当头
首席西安风水师宋晓涛建议主线为借火赋能、顺势而为、控风险。
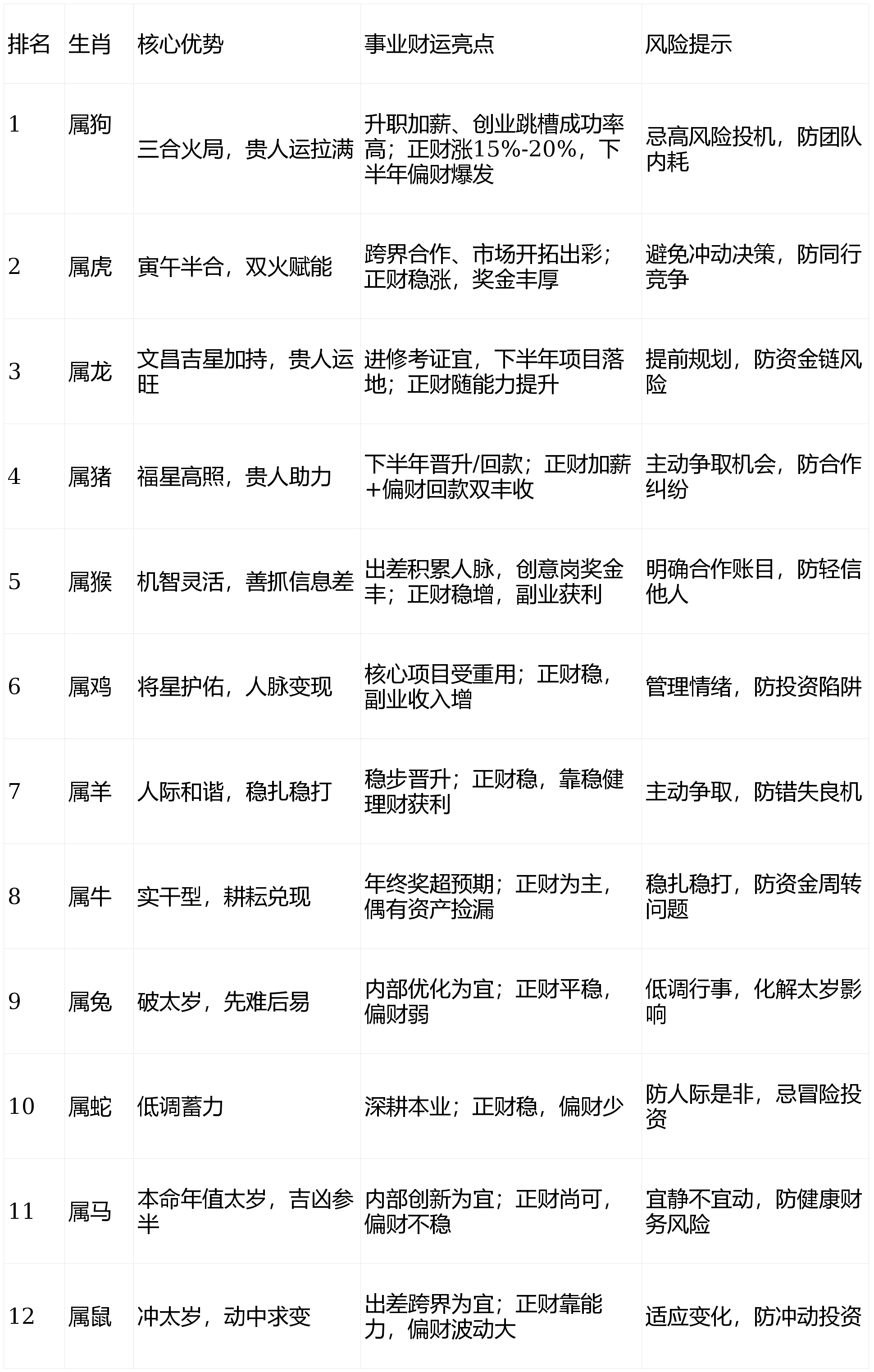
一、运势TOP榜(事业+财运综合评级)

二、核心赋能与化解建议
(一)优势生肖(狗、虎、龙、猪)
首席西安风水师宋晓涛建议主动承接核心项目,把握农历五、八月火运巅峰期;配置稳健理财,平衡收益与风险。
(二)中间生肖(猴、鸡、羊、牛)
强化技能、拓展人脉;以正财为主,副业选技能变现类,严控风险。
(三)犯太岁生肖(鼠、马、牛、兔)
首席西安风水师宋晓涛建议佩戴太岁符/三合贵人吊坠,家居优化南北方位;事业稳字当头,保守理财,预留应急资金。
三、常见问答
1. 火运旺行业:传媒、新能源、文创、教育、智能制造等;
2. 太岁化解:佩戴吉祥物+稳业理财+多做公益。
首席西安风水师宋晓涛@西安